乌拉特前旗教育局关于2024年城区公办幼儿园招生资料审核和电脑派位公告
一、网上预报名信息审核
教育局组织相关人员对5月20日--6月7日完成的网上预报名幼儿信息进行审核。清理错误信息后,打印底表分发到所报幼儿园。需要入园资料审核的只有第一幼儿园和第三幼儿园,其他4所幼儿园(第二幼儿园、第四幼儿园、第五幼儿园、第六幼儿园)因网上预报名人数少于招生数,可不需资料审核直接入学。
经研究,教育局信息审核人员定于2024年7月6日--7月7日两天,分别在第一幼儿园和第三幼儿园进行资料审核。信息审核期间,请幼儿监护人于每日上午8:30-12:00,下午15:00-18:00持相关证件(户口簿、父母身份证、幼儿出生证、房产证或房产网签合同以及不动产发票、契税票、大修基金票三票中的一票,符合优待政策文件要求的提供相关证件证明),到预报名的第一幼儿园和第三幼儿园进行资料审核,审核后即时向幼儿监护人反馈审核结果。
二、优待人员入园范围
1.符合优待政策相关人员子女。[依据文件:《内蒙古自治区军人子女教育优待细则》(政﹝2021﹞48号)《内蒙古自治区消防救援人员子女教育优待细则(暂行)》(内应急发﹝2019﹞29号)《内蒙古自治区公安民警子女教育优待工作实施办法》(内公办﹝2019﹞51号)《关于转发司法部办公厅 教育部办公厅关于参照公安机关实行司法行政机关人民警察英烈和因公牺牲伤残人民警察子女教育优待的通知》(内司办发﹝2020﹞14号)]。
2.全国劳模子女。
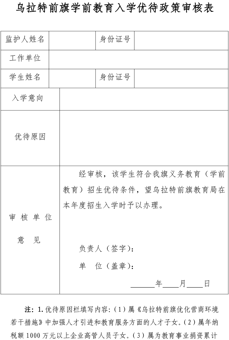
3.优化营商环境引进高层次人才子女及为教育事业捐资助学的企业、个人子女(后附优待政策审核表)。
4.本园教师子女。
5.一中、职中、乌拉山中学高中一线教师子女。
6.充分支持国家、自治区人口生育政策,对二孩、三孩入学进行适当照顾,原则上将二孩、三孩安排在其在读兄(姐)同一所幼儿园就读,有效减轻家长负担。
三、公布审核结果
资料审核完毕,教育局将于7月8日在政府网和相关幼儿园门口公示审核通过的幼儿名单、每所幼儿园招生数量、参与摇号派位幼儿实际数量以及符合优待条件幼儿花名和现场摇号派位时间、地点、参与现场摇号派位幼儿家长代表花名,旗融媒体现场直播二维码。
四、现场电脑派位
7月10日上午9:00,教育局组织相关部门人员在第四幼儿园会议室现场直播“2024年公办幼儿园招生摇号派位工作”。摇号派位工作流程:
(一)安装“天喜专业摇号软件”;
(二)通过U盘向软件导入派位幼儿花名;
(三)请家长代表当场点击按钮进行派位,一次派位10名幼儿;
(四)保存派位花名并打印派位花名表;
(五)相关部门签字。
届时将由旗纪委监委派驻教育局纪检监察组组长王靖宇、教育局领导、工作人员及公证处、人大、政协、电脑专家、一幼、三幼家长代表(每所幼儿园随机抽取10名幼儿家长)、2位园长、旗融媒体等相关人员现场监督,同时由旗融媒体直播派位工作全过程(现场派位直播平台请扫后附二维码)。
五、公布录取结果
7月11日8:30—7月13日17:30通过政府网站、乌拉特前旗教育局微信公众号平台及2所幼儿园大门口张贴公示的方式公布“2024年公办幼儿园招生录取结果”。
六、发放入园通知书
秋季开学前,由上述2所幼儿园负责编班和发放开学通知书。
附:旗融媒体直播平台二维码



乌拉特前旗教育局
2024年6月25日

