关于调整乌拉特前旗旗级河长湖长名单的通知

来源:乌拉特前旗河长制办公室 发布时间:2025-01-15 20:42 字号: 保存 分享至:

各苏木镇、农牧场、旗河长制责任单位:

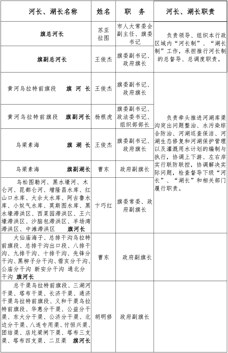
  为切实加强对河长制工作的领导,进一步压实工作责任,鉴于人事调整,经旗委、政府同意,决定对乌拉特前旗旗级河长湖长进行调整,名单如下:

 



  乌拉特前旗河长制办公室

                                2025年1月13日