首页
新闻动态
政务公开
政务服务
政务互动
旗情概况
网站首页
新闻动态
政务公开
政务服务
政务互动
旗情概况
蒙文网站
网站地图
无障碍
长者模式
网站信息搜索
办事服务搜索
当前位置:
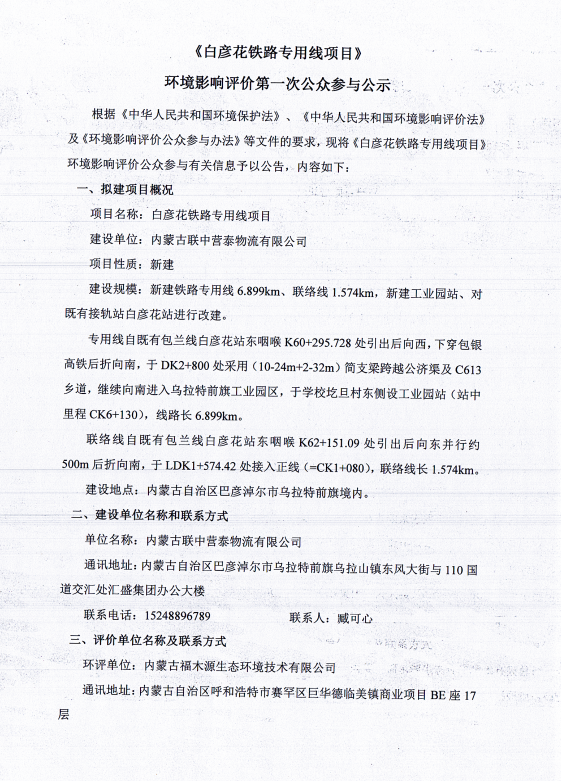
《白彦花铁路专用线项目》环境影响评价第一次公众参与公示
来源:
发布时间:
2024-04-22 16:15
字号:
大
中
小
保存
分享至:
上一篇:
内蒙古晶易新材料有限公司建立以电子半导体级化学品仓储基地及年产100万瓶工业气体充装站项目环境影响评价公众参与第二次公示
下一篇:
巴彦淖尔市生态环境局乌拉特前旗分局2024年4月16日作出的建设项目环境影响评价文件审批决定的公告
中国政府网
内蒙古自治区人民政府
巴彦淖尔市人民政府
旗县区政府网站
临河区
五原县
磴口县
杭锦后旗
乌拉特前旗
乌拉特中旗
乌拉特后旗
经济技术开发区
蒙速办
微信