首页
新闻动态
政务公开
政务服务
政务互动
旗情概况
网站首页
新闻动态
政务公开
政务服务
政务互动
旗情概况
蒙文网站
网站地图
无障碍
长者模式
网站信息搜索
办事服务搜索
当前位置:
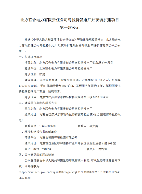
北方联合电力有限责任公司乌拉特发电厂贮灰场扩建项目第一次公示
来源:
发布时间:
2024-05-24 17:55
字号:
大
中
小
保存
分享至:
上一篇:
关于乌拉特前旗2024年度强制性清洁生产审核企业名单及相关信息的公示
下一篇:
巴彦淖尔市中科化工有限公司年产20000吨糠醛生产项目环境影响评价征求意见稿公示
中国政府网
内蒙古自治区人民政府
巴彦淖尔市人民政府
旗县区政府网站
临河区
五原县
磴口县
杭锦后旗
乌拉特前旗
乌拉特中旗
乌拉特后旗
经济技术开发区
蒙速办
微信