首页
新闻动态
政务公开
政务服务
政务互动
旗情概况
网站首页
新闻动态
政务公开
政务服务
政务互动
旗情概况
蒙文网站
网站地图
无障碍
长者模式
网站信息搜索
办事服务搜索
当前位置:
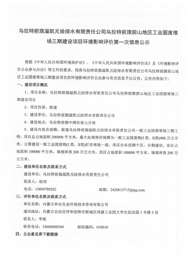
乌拉特前旗溢凯元给排水有限责任公司乌拉特前旗前山地区工业固废堆场三期建设项目环境影响评价第一次信息公示
来源:
发布时间:
2026-02-05 15:29
字号:
大
中
小
保存
分享至:
上一篇:
巴彦淖尔市生态环境局乌拉特前旗分局2026年2月6日对1个拟审批项目的公示
下一篇:
乌拉特前旗溢凯元给排水有限责任公司医疗废物(危废)集中处置、收储、转运中心建设项目环境影响评价第一次信息公示
中国政府网
内蒙古自治区人民政府
巴彦淖尔市人民政府
旗县区政府网站
临河区
五原县
磴口县
杭锦后旗
乌拉特前旗
乌拉特中旗
乌拉特后旗
经济技术开发区
蒙速办
微信