首页
新闻动态
政务公开
政务服务
政务互动
旗情概况
网站首页
新闻动态
政务公开
政务服务
政务互动
旗情概况
蒙文网站
网站地图
无障碍
长者模式
网站信息搜索
办事服务搜索
当前位置:
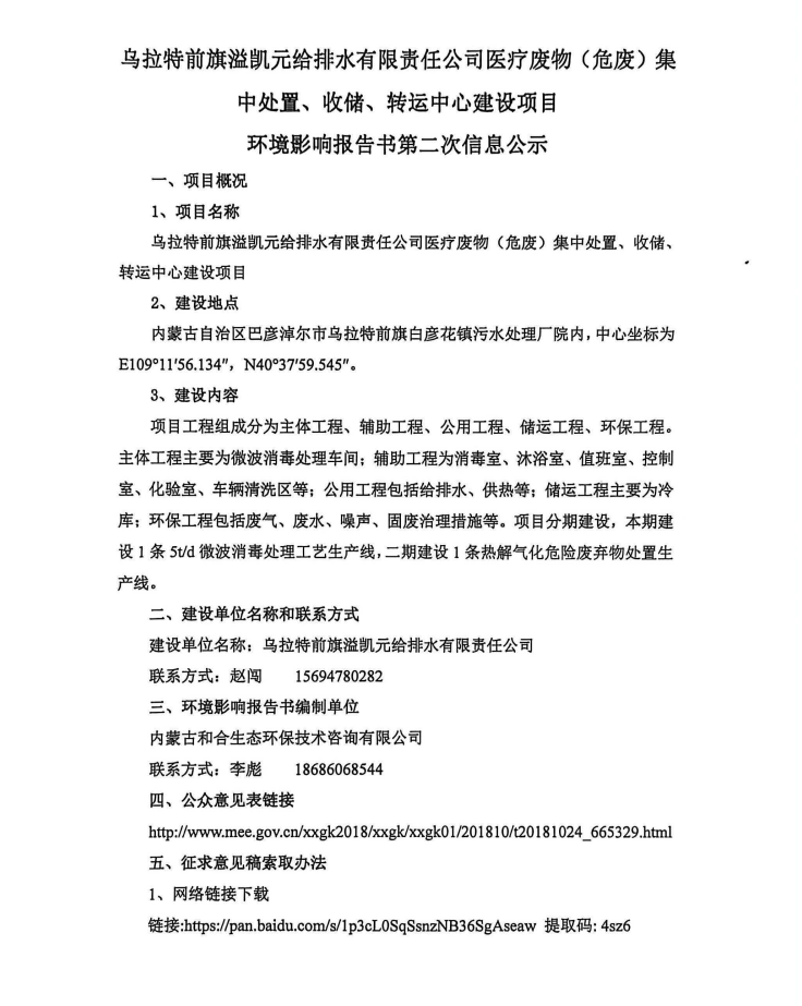
乌拉特前旗溢凯元给排水有限责任公司医疗废物(危废)集中处置、收储、转运中心建设项目环境影响报告书第二次信息公示
来源:
发布时间:
2026-04-15 10:01
字号:
大
中
小
保存
分享至:
上一篇:
生态环境领域基层政务公开标准目录
下一篇:
巴彦淖尔市生态环境局乌拉特前旗分局关于2026年4月14日建设项目环境影响评价文件受理情况的公示
中国政府网
内蒙古自治区人民政府
巴彦淖尔市人民政府
旗县区政府网站
临河区
五原县
磴口县
杭锦后旗
乌拉特前旗
乌拉特中旗
乌拉特后旗
经济技术开发区
蒙速办
微信