首页
新闻动态
政务公开
政务服务
政务互动
旗情概况
网站首页
新闻动态
政务公开
政务服务
政务互动
旗情概况
蒙文网站
网站地图
无障碍
长者模式
网站信息搜索
办事服务搜索
当前位置:
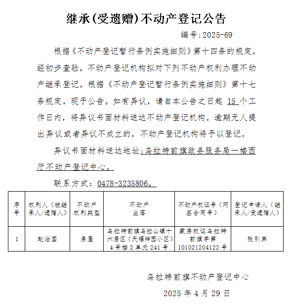
张引弟继承(受遗赠)不动产登记公告
来源:乌拉特前旗不动产登记中心
发布时间:
2025-04-29 16:47
字号:
大
中
小
保存
分享至:
上一篇:
陈萍继承(受遗赠)不动产登记公告
下一篇:
内蒙古五原农村商业银行股份有限公司房屋他项权证未执行回公告
中国政府网
内蒙古自治区人民政府
巴彦淖尔市人民政府
旗县区政府网站
临河区
五原县
磴口县
杭锦后旗
乌拉特前旗
乌拉特中旗
乌拉特后旗
经济技术开发区
蒙速办
微信